首页 >> 寻医问药

复旦大学附属中山医院青浦分院(复旦大学附属青浦医院)2024年招聘简章

2023-11-25 寻医问药 19681 作者:贝莱孕育

医院简介

复旦大学附属中山医院青浦分院地处长三角核心区域,具有70多年悠久历史,前身为中国红十字会青浦分会医院,是上海西部地区一所集医疗、教学、科研、预防于一体的综合性医院。历经三级医院创建,现已发展成为上海市区域性医疗中心建设单位、紧密型城市医疗集团牵头单位、上海市公立医院高质量发展试点单位,并于2021年11月创建成为复旦大学附属医院。

(建议WiFi环境下观看)

医院历来重视医教研协同发展,努力打造一流的研究型医院。与复旦大学精诚合作,聘请各专业顶尖的专家来院指导工作。建有一流的医学研究中心,占地约1000平方米,目前有激光共聚焦显微镜、Seahorse能量代谢分析仪、荧光定量PCR仪、PCR热循环仪、蛋白质免疫印迹系统、蛋白免疫印迹成像分析系统等,可开展分子生物学、细胞生物学、蛋白组学等相关实验,承担着国自然及市科委等各级各类课题研究,是一个年轻、开放、包容的学术平台。医院对实验室稳定投入,未来将建设更多技术平台,助力医院高质量发展。根据国家卫生规划,积极创建上海西区高水平医教研中心,2020年医院获批成为上海市首批区域性医疗中心,跨入协调均衡、转型发展的新阶段。承担进博会、环意自行车比赛及世界华人龙舟赛等国际体育赛事医疗保障,承担华为青浦研发中心医疗保障。拥有完善的医师培养体系。有复旦博士生导师、硕士生导师12名,设有复旦大学临床医学博士后科研流动站分站,各课题组不仅着眼于当前热点研究,还将发挥复旦大学附属医院的临床资源优势,基础和临床紧密合作,将基础研究与转化紧密相连。提供国内外顶级专科、高校进修及培训平台,设有学历提升、技能提升激励机制。拥有国家级全科医师规范化培训基地,急诊科、妇产科、助理全科规培基地,首批社区临床药师在职规范化培训基地,承担多所医学院校的见习、带教和教学任务。

医院以“妇幼儿童中心,肾病透析中心,创伤急救中心,内镜微创中心,胸痛中心,脑卒中中心”六大中心为学科发展重点。在深化公立医院改革和大力推进医联体建设的大背景下,加入复旦大学医联体,加速人才队伍建设,加快推进专科建设,做实做强区域医疗中心,立足青浦、辐射长三角地区,努力把医院建成一所现代化的综合性医院,不断为增进人民健康作出新贡献,为健康青浦建设谱写新篇章。

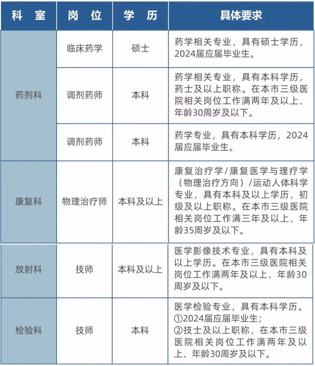
招聘岗位

①医师

②医技人员

③护理人员

④科研岗位

★ 以上各岗位招聘人数以上级部门实际批复为准

招聘条件

具有中华人民共和国国籍,遵守宪法和法律,具有良好的品行,并具备报考岗位要求的资格条件、工作能力和身体条件。

具有国家行政教育部门认可的卫生类学历。

年龄40周岁以下(1984年9月1日以后出生),引进的高级专业技术人员年龄可适当放宽至45周岁(1979年9月1日以后出生)。

外省市社会人员,须持有上海市《居住证》(在有效期内)一年以上,计算截止时间为2024年2月28日。临床医学专业人员可不受本市居住证满1年限制。

①临床医师

须具有本科及以上学历并持有医师资格证及注册证。

须具有住院医师规范化培训合格证(2010年1月1日前取得本科学历人员须持有中级资格证书)。

具体专业方向及学历见各岗位要求。

②其他岗位

具体见各岗位要求。

招录方式

临床医学专业、硕士及以上学历专职科研人员、具有高级专业技术职务任职资格或博士研究生学历的高层次专业技术人才,不参加笔试直接进入面试;其他卫生类专业人员均要参加卫健委统一组织的笔试和面试。

录用待遇

录用人员通过考核后可享受事业单位编制福利,护理人员是否进事业编制,根据区有关规定执行。

享受人才公寓及租房补贴政策。

紧缺亟需人才据人才分类给予6至500万不等的人才补贴。

高端引进人才解决落户、家属安置等。

对经住培合格的本科学历临床医师,在人员招聘、职称晋升、岗位聘用、薪酬待遇等方面,与临床医学专业学位硕士研究生同等对待。

住院医师规范化培训基地学员

①招录专业

②人事管理及待遇

■待遇:人事管理及待遇根据上海市卫生健康委员会关于住院医师规范化培训相关规定执行,享受在职员工福利待遇及科教奖励。表现优异者按医院规定予以奖励。

■住宿:非上海户籍住院医师规范化培训学员,医院可安排住宿。

③人员要求及相关信息

请登录上海卫生人才网住院医师规范化培训专栏。具体考试时间地点另行通知。

博士后流动站

①招录岗位

②招聘条件

在国内外获得博士学位不超过三年,品学兼优,身体健康,年龄在 35周岁以内的非在职人员(条件优秀者,适当放宽至38岁)。

了解本学科国内外研究现状和发展趋势,具有扎实的相关专业基础理论和科学研究背景。

具有良好的沟通、协调能力,独立工作能力以及团队协作精神。

具有良好的英文阅读与听说能力、在读博期间工作成绩突出。

在主流国际期刊以第一作者发表过高质量的研究论文,具备较高的学术水平和较强的科研能力。

③录用待遇

年薪30-60万/年(税前),学校资助博士后可另享受12万/年(税前)。年薪不包括论文等科研单项奖励。论文、课题奖励享受与医院职工同等奖励政策:国自然青年项目10万/项,面上项目15万/项;2区SCI1篇5万,1区SCI1篇15万。

博士后在站期间,医院提供一次性科研启动经费:10万元/人。

提供各类社会保险和住房公积金,工会福利等;根据上海市相关规定办理落户;解决住宿问题,提供宿舍或人才公寓。

经考核和专家评议,对出站后特别优秀的博士后优先考虑留院或推荐深造。

联系我们

■【联系地址】

上海市青浦区公园东路1158号8号楼202室

■【联系人】

蔡老师、鲁老师

■【电话】

021-67009922

■【邮编】

201799


关于我们

咸宁供卵公司联系方式✅微信ivf0096✅只需8~14天,年龄18~28岁✅按身高,学历,长相✅分二代三代来决定价格✅来回报销车费✅提供吃住,咸宁供卵机构和正规供卵医院合作✅

最火推荐

小编推荐

联系我们


Copyright Your beilaiivf.cn Rights Reserved. 备案号:鄂ICP备15020773号-13
网站所载资料并非有意侵犯您的版权,如需删除投诉,请邮件联系我们及时处理。